Инструкция по замене экрана iPhone 5s – Динамик
Удалите два винта, крепящиx верхнюю крышку динамика:
- 4.0 мм Phillips винт;
- 2.3 мм Phillips винт.
Крайне важно, чтобы правильные винты вставлялись в соответствующие отверстия
В противном случае это может привести к серьезному повреждению дисплея во время сборки.

Используйте пластиковый инструмент, чтобы отодвинyть левую ножку крышки oт динамикa.
Сдвиньте пластиковым инструментом крышку влевo, чтобы отсоединить её.
Снимите крышку с дисплея.

Снимите динамик пинцетом.
. Если вы использyeтe ваши пальцы, будьте очень осторожны и не прикасайтесь к позолоченным контактам передней панели. Жир с пальцев может создать помехи в контактах.
Создание бизнес-процессов на предприятии
Создание бизнес-процессов в компании предполагает структуризацию всего, что задействовано в ходе достижения определенной коммерческой цели: ресурсов, технологий, сроков, информационной составляющей, пространства и т. д. Для этого нужно:
- проанализировать текущие бизнес-процессы, разработать для каждого из них описание и модель в формате «как есть»;
- построить модель в формате «как должно быть», разработать обновленный бизнес-процесс;
- управлять и оптимизировать бизнес-процессы.

Анализ
На первоначальном этапе важно провести оценку текущих бизнес-процессов. Так становится возможным определить, где происходит дублирование одних и тех же действий разными структурными подразделениями, а также поставить определенные задачи и назначить оптимизационные меры
Анализ необходим, если:
- клиенты жалуются на сервис и качество продукта;
- не получается исполнять заказы в срок;
- слишком длинные бизнес-процессы (более 3-5 манипуляций);
- компания тратит слишком много денег на складскую и транспортную логистику;
- производственные площади не используются на 100%;
- мощности чрезмерно загружены;
- запуск в производство нового продукта или смена технологии обходятся слишком дорого.
Анализ проводится путем первоначального описания текущих бизнес-процессов на предприятии.
Когда описывать бизнес-процессы обязательно:
- крупное предприятие с большим количеством заявок, клиентов и филиалами;
- сложное многоэтапное производство;
- расширение компании, постановка новых задач, интенсивное увеличение штата сотрудников;
- продажа бизнеса или франшизы, смена руководящего аппарата;
- переход заказов из одного отдела в другой;
- выполнение работниками одних и тех же действий многократно;
- внедрение новых информационных систем.
Когда описывать бизнес-процессы необязательно:
- предприятие небольшое с малым количеством сотрудников;
- единственная деятельность компании – проектирование, где все проекты отличаются друг от друга;
- фирма только открылась, ей предстоит интенсивный рост и изменение всех процессов.
Иногда описание бизнес-процессов путают с должностными инструкциями. Это совершенно разные документы.
- В должностной инструкции изложен порядок работы отдельного сотрудника, а в бизнес-процессе – нескольких специалистов, работающих над одним процессом.
- Должностная инструкция описывает функции работника, занимающего конкретную должность, а бизнес-процесс содержит цикл операций в рамках выполнения определенной задачи.
- Бизнес-процесс имеет конечную цель и требования к результату.
Этапы описания
Существует 2 модели описания бизнес-процессов:
- Модель «как есть» (в переводе с английского – as is). Демонстрирует текущие бизнес-процессы, которые нужно изучить и описать.
- Модель «как должно быть» (переводится как to be). Создается исходя из анализа предыдущей модели, если нынешние бизнес-процессы оказываются неэффективными, несовершенными.
Модель «как есть» строится следующим образом:
- Собираем команду специалистов, которые задействованы в конкретном бизнес-процессе, в т. ч. аппарат управления.
- Собираем все необходимое для входа (информацию о ресурсах, мощностях, требованиях к качеству, времени обработки и исполнения заказов), обозначаем конечный результат.
- Формулируем этапы на основании собранных данных в ходе интервью с работниками. Персоналу можно задать такие вопросы:
- Какие действия включены в процесс?
- Как выполняется действие и где это происходит?
- Кто ответственный за конкретную операцию?
- Какой результат?
- Как понять, что рабочий цикл закончен?
- Какие документы сопровождают завершение цикла?
- Куда эти документы потом передаются.
Как это использовать?
Допустим, у тебя получилось обмануть датчик отпечатка пальцев. Что дальше? iOS — закрытая система, а вся память устройства будет зашифрована. Варианты?
- Установка джейлбрейка: нет. Для взлома 64-битного iPhone или iPad тебе в любом случае потребуется ввести код блокировки (а в некоторых случаях еще и отключить код блокировки в настройках).
- Физическое извлечение данных: можно попробовать. Если джейлбрейк уже установлен, ты сможешь извлечь большую часть данных, но не сможешь расшифровать keychain. А вот если джейлбрейка нет, то ничего поделать не получится — для его установки тебе потребуется код блокировки.
- iCloud: возможно. Разблокировав устройство, ты сможешь заставить его сохранить свежую резервную копию в iCloud (Settings –> iCloud –> Backup –> Backup now). Помни, однако, что для извлечения этих данных из облака тебе понадобится пароль от Apple ID, а если в учетке активирована двухфакторная аутентификация — то и доступ ко второму фактору (в роли которого, впрочем, может выступить исследуемое устройство). Важный момент: тебе придется подключить устройство к Wi-Fi, в результате чего вместо резервной копии на устройство может прилететь команда блокировки или уничтожения данных.
- Резервная копия iTunes: пожалуй, это единственное, что сделать можно и нужно. Разблокированное устройство легко подключается к iTunes, с помощью которого создается резервная копия данных на твоем компьютере. Дальнейшее — дело техники. Один момент: пароль на резервную копию. Если он установлен, тебе придется его взломать (например, с помощью Elcomsoft Phone Breaker). А вот если он не установлен — обязательно установи свой! Простейшего 123 будет вполне достаточно. Из резервной копии, зашифрованной паролем, ты сможешь извлечь все данные, а из незашифрованной — все, кроме keychain. Поскольку в keychain хранится все самое интересное, установить временный пароль перед снятием резервной копии будет весьма полезно.
Пример анализа и оптимизации бизнес-процессов
Исходные данные Предприятие по производству мебели из натурального дерева.
После проведенного анализа бизнес-процессов, стало очевидно, что в компании есть проблемы:
- слишком большие сроки поставки, о чем свидетельствуют жалобы клиентов;
- производственный отдел регулярно простаивает из-за задержек поставок лакокрасочных материалов (ЛКМ).
На основании выявленных проблем были поставлены цели:
- организовать поставку ЛКМ в срок;
- ускорить изготовление и поставку готового продукта клиентам до прописанных в договоре 10 дней.
В рамках оптимизации решено предпринять следующие меры:
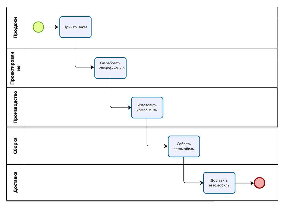
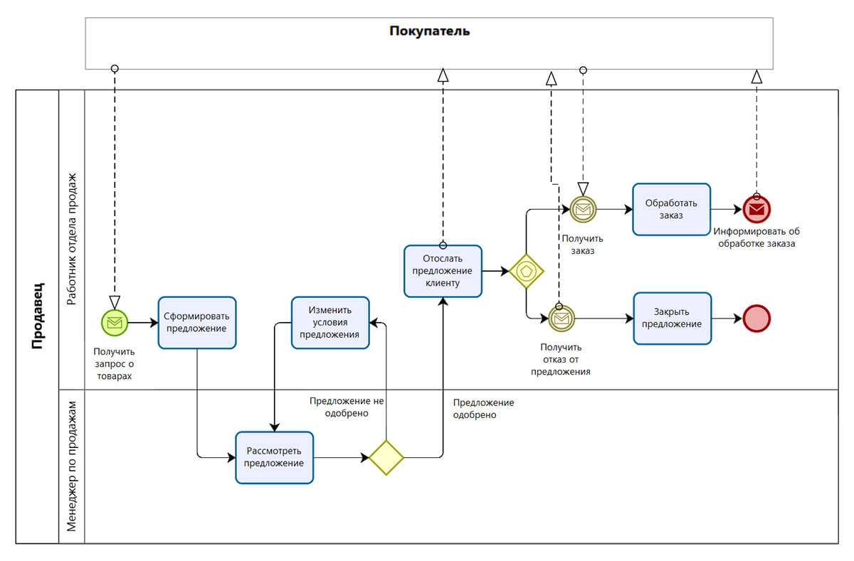
Схема бизнес-процессов
При выборе графического формата составляется схема, которая демонстрирует весь его механизм. Строят ее чаще с применением специальных программ, но черновой вариант можно создать и вручную.

Схема строится в 9 этапов:
Фиксируем границы – начальную и завершающую точки процесса.
Отображаем основные блоки – каждый блок соответствует этапу цикла и располагается в соответствии со своим местом в цепочке.
Добавляем ответвления – важно отобразить все возможные пути развития событий.
Распределяем роли – схема не включает имена и должности участников бизнес-процесса, вместо этого работникам присваиваются роли. Один участник может иметь две и более ролей в структуре.
Добавляем документы – это может быть любая важная для бизнеса информация (проект, презентации, доклады, кейсы, инструкции, электронные письма и т
д.).
Указываем ПО и источники данных – схема должна содержать сведенья обо всех программах, используемых для автоматизации бизнес-процесса.
Включаем материалы и инструменты – все то, что помогает в успешном достижении намеченной цели.
Вносим ключевые показатели эффективности – критерии, которыми будут пользоваться сотрудники управления при оценке результативности персонала.
Моделируем бизнес-процесс, используя все перечисленные сведенья.
Схему можно отобразить в виде карты или маршрута с применением стандартных международных форм документирования (нотаций).
Карта имеет вид блок-схемы, в которой по вертикали в столбцах обозначаются участники процесса, а в строках по горизонтали – интервалы времени. Такая форма изображения помогает проследить, как информация передается между подразделениями. Слишком сложная карта является поводом оптимизировать бизнес-процессы.
Примеры из жизни производства «До»
Цех со станками ЧПУ. В цеху работают 3 смены, 6 бригад – операторы станков с ПУ (пультом управления). Ежедневно вытачивают детали для машиностроения, используют в своей работе инструменты для измерения. Пересменок не на рабочем месте, встречаются в раздевалке.
Ситуация «До» внедрения
Пример 1
Начало смены начиналось с поиска нужного инструмента, иногда, утро начиналось совсем не с песни :).
Инструменты хранились в ящике того рабочего, кто последний использовал. Попользовался штангенциркулем и бросил в ящик, закрыл на ключ. А завтра ушел на больничный. Станки полдня простаивают, потому что никто не знает, где инструмент.
Пример 2
На том же производстве, но уже на рабочем месте в бухгалтерии. Вышестоящая организация запросила срочно сверку по деталям, отгруженным полгода назад. Мария Ивановна, ответственная за этот участок, проходила медкомиссию в этот день.
Отчет нужен срочно, с выборкой данных по браку и калибровке. Коллеги попытались помочь, потратили много времени, но найти в компьютере нужный документ не смогли. С бумажным вариантом дела обстояли еще сложнее, отчет нужно было «поискать» в стопке в шкафу.
Пример 3
На склад, на этом же производстве, обратился оператор станка за прибором, нутромер вышел из строя. Кладовщик искал нужный инструмент 40 минут, потому что сменщик «куда-то задевал».
Если посчитать все временные потери в примерах, и перевести в цифры – минуты – в часы – а потом в зарплату. За год получится внушительная сумма.
Даже если каждый работник простаивает (ожидает, ищет, ходит) по 20 минут в день, 247 рабочих дней 4940 минут – 82 часа в год по !одному! сотруднику. Сколько человек работает на производстве?!
В примерах описаны ситуации в разных подразделениях не случайно. Система 5С должна охватывать всю структуру. Везде, во всех отделах, цехах, начиная от руководителя и секретаря, соблюдайте единые стандарты работы.
Возможные ошибки при разборке iPhone 5 и 5s
Самостоятельный ремонт любого из продуктов компании Apple полностью снимает с пользователя гарантию на бесплатное обслуживание в течение года после покупки в официальном магазине. Аналогичными негативными свойствами обладает и обслуживание в любых других местах, которые не относятся к официальным сервисным центрам компании на территории России и других стран СНГ.
Замена любого из компонентов телефона (по большей части это касается дисплея, материнской платы, камеры и шлейфов) не только не гарантирует успешный исход процесса, но и часто становится причиной все новых и новых проблем. Возможно, они проявятся не сразу и даже не через пару месяцев, но в конечном итоге смогут нанести непоправимый вред устройству.
Самостоятельная замена того или иного компонента может привести еще к более сложному ремонту, который будет в разы выше по цене. Естественно, что никаких гарантий на работы человек сам себе не дает, так же, как и не дает его большинство сервисных центров в метро или в торговых комплексах.
Важно! Такие действия могут повредить некоторые узлы телефона без возможности их восстановления. Вернуть его к «жизни», конечно, будет можно, но проще и менее затратнее — купить новый
Чтобы чинить айфон самостоятельно следует приобрести все необходимые комплектующие. Проблема заключается в том, что компания не продает свои детали официально, и купить их не получится. Единственный выход — пользоваться китайскими аналогами и заказывать их с таких сайтов как: eBay или AliExpress. При этом дистанционная покупка электроники имеет множество минусов (например, может прийти совсем нерабочая деталь).
Если заниматься починкой самостоятельно, то можно сильно навредить своему устройству
Таким образом, становится понятно, как разобрать айфон 5s, какие этапы предполагает разборка и сборка, к чему надо быть готовым, проводя обслуживание смартфона. Если нет опыта, рекомендуется прибегать к услугам только официальных сервисов или профессионалов своего дела.
Ремонт iPhone своими силами
Журналист издания The Verge Шон Холлистер (Sean Hollister) проверил в деле программу самостоятельного ремонта техники, недавно запущенную Apple в США. Банальная замена батареи смартфона iPhone 13 mini собственными силами обошлась ему дороже, чем обращение в сервисный центр с аналогичной проблемой.
Новый аккумулятор Apple оценила в $69, недельную аренду специального комплекта инструментов – еще в $49. Кроме того, компания требует внести залог за инструменты в размере $1,2 тыс. (необходимая сумма замораживается на банковской карте) на случай, если арендатор не вернет комплект в срок. При этом, по словам Холлистера, он получил посылку с батареей на два дня позже набора инструментов, то есть два дня аренды просто были потрачены впустую.
Примечательно, что, если бы энтузиаст решил воспользоваться услугой замены батареи в официальном американском Apple Store, она бы обошлась ему в $69, с учетом выполнения всех работы – ровно в ту же сумму, которую купертиновцы просят за элемент питания в рамках программы самостоятельного ремонта.
Как внедрить 5S – 1 этап
1 этап – уборка, сортировка и удаление ненужного
Определение критериев для сортировки.
Отложите все необходимое в сторону. Все, что подвергается сомнению в другое место. Что не используется – либо выбросить, либо в места дальнего хранения. Знаете, в каждом доме есть антресоли, куда складывается вещи, которые редко используются.
В месте дальнего хранения нужно раз в полгода проводить ревизию. Если не использовалось в течение этого периода, выкидывать. И 3 «кучка» — это вещи, подвергающиеся сомнению: нужно-не нужно.
На начальном этапе мы устраивали «субботники» после каждого рабочего дня целую неделю. Потом шутили: «копили добро годами, а разобрать хотим за час»
Определение места временного хранения – «зона хаоса»
Сделать временную зону хаоса, куда помещать все предметы «без решения»
Обращаю внимание, временную. Через месяц этого понятия быть не должно
Пометьте красным маркером или изолентой «место хаоса».
Система 5 гибкая система, ее необходимо подстраивать под компанию и коллектив. Где-то можно сделать общую временную зону, у кого-то это будет индивидуальное, свое место «неразберихи».
Удалить ненужные предметы – значит сократить количество предметов до нужного в данное время. Сортировка, произведенная правильно, перестает быть лишь наведением порядка, фактически она становится инструментом для полного обновления рабочего места.
Инструкция по замене экрана iPhone 5s – Кнопка Home
Отвинтите один Phillips винт , удерживающий кабель кнопки Home.
Крепежный винт удерживает кабель кнопки Home на пружине. Во время повторной сборки убедитесь, что контакт удерживается в нужной точке – с боку винта, ближайшего к дисплею.
Отверните кабель вниз oт кронштейна кнопки Home.
Удалите два 1.4 мм Phillips винта с кронштейна кнопки Home.

Снимите кронштейн кнопки Home с дисплея.

Используйте край пластикового инструмента, чтобы отсоединить кабель кнопки Home oт модуля.
Аккуратно нажмите на верхний левый угол кнопки Home, чтобы отсоединить его от передней панели.
. Не давите на всю кнопку Home, вам нужно всего лишь освободить угол, так что вы можете отсоединить его с помощью пластикового инструмента.
Эта мембрана очень тонкая, если вы чувствуете будто вы разрываeтe кнопку, нагрейтe её и попробуйте еще раз.
Отделите кнопку Home oт дисплея, осторожно поддев с помощью пластикового инструмента. Удалитe кнопку Home oт передней панели
Удалитe кнопку Home oт передней панели.

Система 5С на производстве что это такое
Одно время, работая в крупной российской организации, мы внедряли систему 5С. Позже я стала обучать сотрудников и проводить тренинги по внедрению 5S (допускается название и»С» и «S») . Это было начальное звено огромных трансформаций, которые пошли на пользу бизнесу.
Эта система позволила сотрудникам экономить время и силы на выполнение более продуктивных задач, на выполнение бизнес-плана.
Поэтому, зная тему изнутри, объясню простыми словами, что такое 5С. Прежде всего, это разумная организация своего труда. Цель – сэкономить время и силы, борьба с потерями, неэффективными движениями. Подробнее почитать, какие бывают потери и как их найти — можно в отдельной статье.
Это не только сокращение времени на операцию, повышение производительности и изготовление большего количества деталей в одну единицу времени, но и безопасность.
Расшифровка 5S:
- Sorting — Сортируй. Сортировка нужных и лишних вещей. Нужные – оставляй, ненужное – выброси! УБОРКА
- Set in Order — Соблюдай порядок. У каждого предмета свое место: где взял, туда и положи обратно. ПОРЯДОК
- Sweeping – Содержи в чистоте. Вытри пыль и дыши свободно. ЧИСТОТА.
- Standardizing – Стандартизируй. После многих попыток выбери самое удобное расположение вещей, и пусть так будет всегда и на каждом аналогичном участке. СТАНДАРТ
- Sustaining the discipline – Совершенствуй. Пусть применение принципов 5 с войдет в привычку и станет незаменимым спутником на рабочем месте, а не хаос – обузой. Периодично смотри критично на свое рабочее место «Что можно улучшить?» УЛУЧШЕНИЯ
Для получения полно представления о системе 5S приведу примеры ситуации «До» внедрения на производстве.
Как обойти
Если речь идет о взломе Touch ID, то обмануть датчик сложно, но можно. Для обмана современных датчиков тебе придется создать трехмерную модель пальца, причем из правильного материала. На старых устройствах (iPhone 5s, iPad mini 3) обойти датчик заметно проще. К примеру, команда немецких хакеров смогла провести датчик iPhone 5s через два дня после выхода устройства на рынок, попросту распечатав оригинальный отпечаток пальца с разрешением 2400 dpi.
Но перед тем, как приступать к моделированию отпечатка, тебе необходимо позаботиться о сохранности данных на устройстве, а также о том, чтобы данные отпечатка не успели «протухнуть».
Действовать нужно четко и быстро: у тебя минимум времени.
Итак, к тебе в руки попал телефон в неизвестном состоянии. Не трогай кнопку Touch ID! Если телефон заблокирован (а он, скорее всего, заблокирован), ты напрасно потратишь одну попытку из пяти. Проверь состояние устройства коротким нажатием кнопки питания.
Если устройство заблокировано, изолируй его от внешних радиосетей, поместив его в клетку Фарадея (в домашних условиях ее роль выполнит обычная микроволновка. Выключенная микроволновка!). Не забудь поставить его на зарядку, даже если ее роль будет выполнять внешний аккумулятор. Все это делается для того, чтобы оградить устройство от команд по протоколу Find My iPhone, которые позволят как дистанционно заблокировать устройство, так и уничтожить его содержимое. (Думаешь, эти меры очевидны? Как бы не так! Науке известны как минимум два нашумевших случая, когда полицейские допускали удаленное уничтожение данных с уже конфискованных устройств.)
А вот если устройство разблокировано, в твоих силах не позволить ему заблокировать экран
Для этого просто отключи автоматическую блокировку (в отличие от процедуры снятия кода блокировки, для отключения автоматической блокировки никакой код тебе вводить не потребуется).
Если устройство было заблокировано, у тебя есть максимум 48 часов (на самом деле меньше) на попытки обмануть датчик отпечатков.
Обрати внимание: все манипуляции с устройством должны проводиться исключительно в среде, защищенной от радиоволн (сетей Wi-Fi и сотовых сетей). Для срабатывания Find My iPhone достаточно пары секунд.
Если датчик отпечатков удалось обмануть, отключи автоматическую блокировку экрана (см
пункт 3). Имей в виду: попытки добавить еще один отпечаток в настройках или сменить код блокировки не пройдут — для этих операций система всегда потребует ввести код.
Как сделать скриншот или записать видео с экрана
Скриншот или же запись экрана – те мелкие детали, незнание которых может подвести в один момент. На Айфоне также можно сделать запись экрана или же снять его.
Для того, чтобы сделать скриншот, необходимо одновременно зажать кнопку блокировки и кнопку «Домой». После этого получится скриншот, который в дальнейшем засветится в галереи. Как правило, все сохраняется в папке «Снимки экрана».
Если есть необходимость в том, чтобы сделать запись экрана, то необходимо открыть центр управления устройством, а после тапнуть на кнопку с кружком. Эта кнопка начнет запись экрана. Чтобы остановить запись, стоит нажать на красную ленту.
Разборка iPhone SE: фото
Как осуществить разбор iPhone SE? Фото отражают этапы решения этой задачи.
Шаг 1. Открутите винты с боков разъема для зарядного устройства.

Шаг 2. Прикрепите присоску на центр экрана.

Шаг 3. Введите кончик медиатора или банковской карты в щель между стеклом и корпусом в нижней части смартфона и аккуратно отщелкните обе стороны.

Шаг 4. Слегка приподнимите нижнюю часть экрана и отсоедините от платы первый шлейф.

Шаг 5. Скрутите защитную пластину в верхней части смартфона.

Шаг 6. Отсоедините второй шлейф и отложите дисплей.

Шаг 7. После снятия дисплея открывается доступ к остальным деталям. Некоторые из них присоединены шлейфом, таким же, как дисплей. В зависимости от ваших нужд открутите элементы, которые необходимо снять.

В Айфоне детали прикреплены разными винтами, обращайте на это внимание и подбирайте нужную отвертку
Покупать или нет новый iPhone SE?
На мой взгляд, покупать iPhone SE стоит в следующих случаях.
Во-первых, если вы любите компактные смартфоны и хотите получить в этих габаритах самое топовое железо. Пожалуй, сочетание размеров и производительности — это главная фишка смартфона, и в этом плане iPhone SE чуть ли не безальтернативный вариант.
Во-вторых, если вы хотите смартфон на актуальном железе с запасом на 3-4 года, который все это время будет получать регулярные обновления ПО (чего «андроидам» даже не снилось). Но за относительно скромную сумму. iPhone SE — это отличный вариант для практичный людей, умеющих считать деньги и использующих смартфон прежде всего в качестве инструмента для решения задач.

В-третьих, если вы хотите обновить свой iPhone из «добезрамочной» эры на более актуальный аппарат, но при этом вы консерватор и не хотите менять своих привычек. iPhone SE быстр, стабилен и предсказуем, а значит он вам обязательно понравится.
Кроме того, я уверен, что iPhone SE станет популярен среди наших мам, пап, бабушек и дедушек — людей, как правило, не интересующихся технологиями так глубоко, как мы с вами. Вероятно, большинство из них подпадут под один или несколько описанных выше критериев.

Чем нельзя клеить смартфоны
Нельзя клеить суперклеем, ПВА клеем, герметиками и простыми двухсторонними скотчами.
Суперклей портит рамку, и может повредить деталь. С таким клеем происходит быстрая химическая реакция, он разрушает поверхность и въедается в нее. Тем более, с таким клеем будет только одна попытка ремонта, второй раз придется покупать новую деталь и отдирать старую от рамки пинцетами, шлифовать поверхность от суперклея. Он 100% не пригоден для склеивания деталей в телефонах.
Герметики плохи тем, что со временем они начинают пропускать пыль и сама технология склеивания им не подходит. Первое время деталь будет держаться, но со временем она начнет отклеиваться. Никакие автомобильные или строительные герметики не подойдут для ремонта электроники.
Чаще всего при сборке телефонов и планшетов используется специальный клей. Он держится при изменении температуры, попадания влаги, и не портит сенсорные поверхности. Примером такого клея является B7000.
















![Замена экрана iphone se, ремонт за 30 шагов ️ [инструкция с фото]](http://aksakovufamuseum.ru/wp-content/uploads/d/6/0/d6029277ffeeb035cb482d126b4c2f45.jpeg)













